遥望星辰几时闪,又是离别潮海起。又到一年毕业季,为给2024届毕业生营造安全、文明、和谐、有序的毕业生离校氛围,美高梅4858线路登录高度重视,精心部署,周密安排,举办一系列内容丰富的毕业生离校系列活动,以多种形式欢送祝福2024届毕业生,引导毕业生安全有序离校。
教育导航——开好主题班会,发布致毕业生的一封信
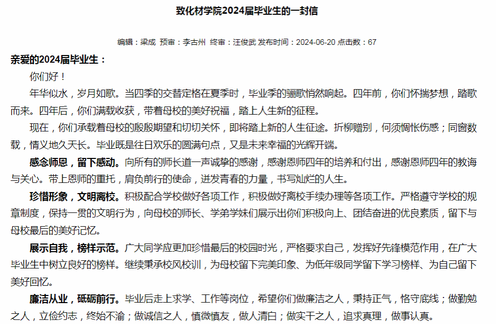
6月上旬,根据学校下发的相关文件,学院整体部署毕业生离校相关工作,毕业班辅导员及时组织召开了2024届毕业生文明离校主题班会,就毕业派遣、学籍档案、党员档案、党团员关系转接、助学贷款确认、医保报销、毕业证学位证领取等事务进行细致解释和说明,要求同学们高度重视毕业生离校工作事务,为安全有序离校做好充分准备。学院同时发布《致美高梅4858线路登录2024届毕业生的一封信》,引导毕业生感念师恩、珍惜形象、展示自我、廉洁从业,祝福全体毕业生一帆风顺,前程似锦!



文体助航——举办师生友谊赛,营造浓厚氛围
6月3日,美高梅4858线路登录在花津校区北侧篮球场举行欢送毕业生师生篮球友谊赛,美高梅4858线路登录党委书记汪俊武、副书记李古州、教职工篮球队、毕业班辅导员、学生代表参加活动。比赛在友好融洽的气氛中展开,青春的热情与篮球上的激情相逢。教职工队意气风发,活力四射,学生队之间配合默契,快速的突破和精准的投篮,展示了大学生的蓬勃朝气,最终教师队险胜学生队。同时,学院还联合数统学院举办了欢送毕业生足球赛。比赛结束后,老师们与毕业生同学合影留恋,并祝福同学们前程似锦,鹏程万里。此次比赛是毕业生文明离校工作的重要环节,为毕业生最后的大学时光增添了色彩,增进了师生之间的感情和同学间的友谊,也为他们的大学生活画上完美的句号。


思想领航——开展师生座谈会,深情寄语话未来
6月17日、6月21日下午,学院分别召开学生骨干座谈会、重点群体毕业生座谈会和毕业生师生座谈会,学院党政领导、专业系主任、毕业班辅导员、教师代表与学生代表参加会议。座谈会上,师生们畅所欲言,共同回忆了大学四年的点点滴滴。学生们分享了自己的学习心得、生活感悟以及对未来的规划。老师们对学生们的成就表示肯定,并鼓励他们在未来的道路上继续努力,并分别从专业发展、人生规划等方面给予了学生们宝贵的建议和鼓励。此次活动旨在增进师生之间的情感交流,为即将离开校园的大四学生提供一个与老师面对面交流的平台,让学生们在离校前能够听到老师的寄语,同时表达对老师的感激之情。


安全护航——深入走访宿舍,传递关怀,心系学子
毕业生离校期间,学院领导班子、毕业班辅导员坚守岗位,认真做好为期半个月的校园夜间值班工作,确保毕业生离校期间安全稳定。6月21日,学院领导班子成员、系主任、毕业班辅导员深入毕业班宿舍进行走访。走访过程中,学院领导老师亲切地与学生们交谈,询问他们的毕业准备情况、就业意向以及未来规划。同时,领导老师们也分享了自己的经验和建议,鼓励学生们积极面对未来的挑战。通过这次走访活动,学院领导和老师们与大四毕业生们建立了更加深厚的情感联系。这场走访不仅是一次告别,更是一次新的开始,为毕业生们的未来之路增添了信心和力量。愿所有毕业生带着学院的祝福,勇敢地追逐自己的梦想,开创属于自己的精彩人生。


梦想启航——拨冠正穗,扶正流苏,毕业礼成
6月22日上午,学院2024届毕业生毕业典礼暨学位授予仪式在礼勤楼二楼举行。200余名毕业生身着学位服,带着激动和喜悦的心情共赴盛典。学院副院长周双六、崔鹏、陈郑等逐一为毕业生拨正流苏,寓意着毕业生们即将开启新的篇章。随着拨穗仪式的圆满结束,毕业生们在掌声和祝福声中踏上了新的征程。






温情续航——派发毕业纪念品,送上真挚祝福
为加强对毕业生们的特殊关怀,学院定制专属毕业纪念品,旨在通过这些具有纪念意义的物品,让毕业生们在离开校园后,依然能够感受到学院的温暖和母校的牵挂。毕业纪念品包括定制的帆布袋、学院徽章、书签、钥匙扣、毕业照等物品。每一件纪念品都经过精心设计,不仅具有实用性,更充满了情感价值。随着毕业纪念品的派发,每一位毕业生都感受到了来自学院的深情厚意。这些纪念品不仅是对过去时光的纪念,更是对未来生活的鼓励。愿学院所有的毕业生能带着师大人与化材人的精神不忘初心,砥砺奋斗。




党员领航——最后一次组织生活,发挥先锋作用
各党支部按照学校要求,召开毕业生党员教育专题组织生活会,重温入党誓词并为毕业生党员赠送了政治生日贺卡,送上毕业祝福。毕业生党员对照党员标准,联系自身工作学习实际,客观准确认识自我,查找问题、改正不足。与会党员从考研后的学习、工作状态等方面,开展批评与自我批评,并提出在今后的学习工作中要继续加强理论学习,提高工作和学习能力,强化自我革命意识,面向新阶段,迎接新挑战,创造新成绩。在文明离校期间,毕业生党员做好班级查寝、卫生清理等工作,站好最后一班岗、展示党员形象。


毕业生文明离校主题教育是人才培养的重要环节,为使毕业班学生顺利离校,美高梅4858线路登录多措护航,为毕业生提供周到服务,扎实开展文明离校各项工作,推进毕业生离校工作有条不紊、井然有序地开展。
愿祝君如此山水,滔滔岌岌风云起。美高梅4858线路登录2024届毕业生即将奔赴祖国各地开启人生新的篇章,青春滚烫风华正茂,祝愿2024届全体毕业生砥砺奋斗,前程似锦,以梦为马,不负韶华!